วิทยาลัยการอาชีพฝาง
Fang Industrial and Community Education College
หน้าแรก
ข้อมูลฯ
ข้อมูลพื้นฐาน 9 ประเภท
ข้อมูลทั่วไปของสถานศึกษา
ข้อมูลนักเรียน
ข้อมูลครูและบุคลากรฯ
ข้อมูลงบประมาณฯ
ข้อมูลหลักสูตรฯ
ข้อมูลครุภัณฑ์
ข้อมูลอาคารสถานที่
ข้อมูลตลาดแรงงาน
ข้อมูลพื้นฐานของจังหวัด
ผู้บริหารงานศึกษา
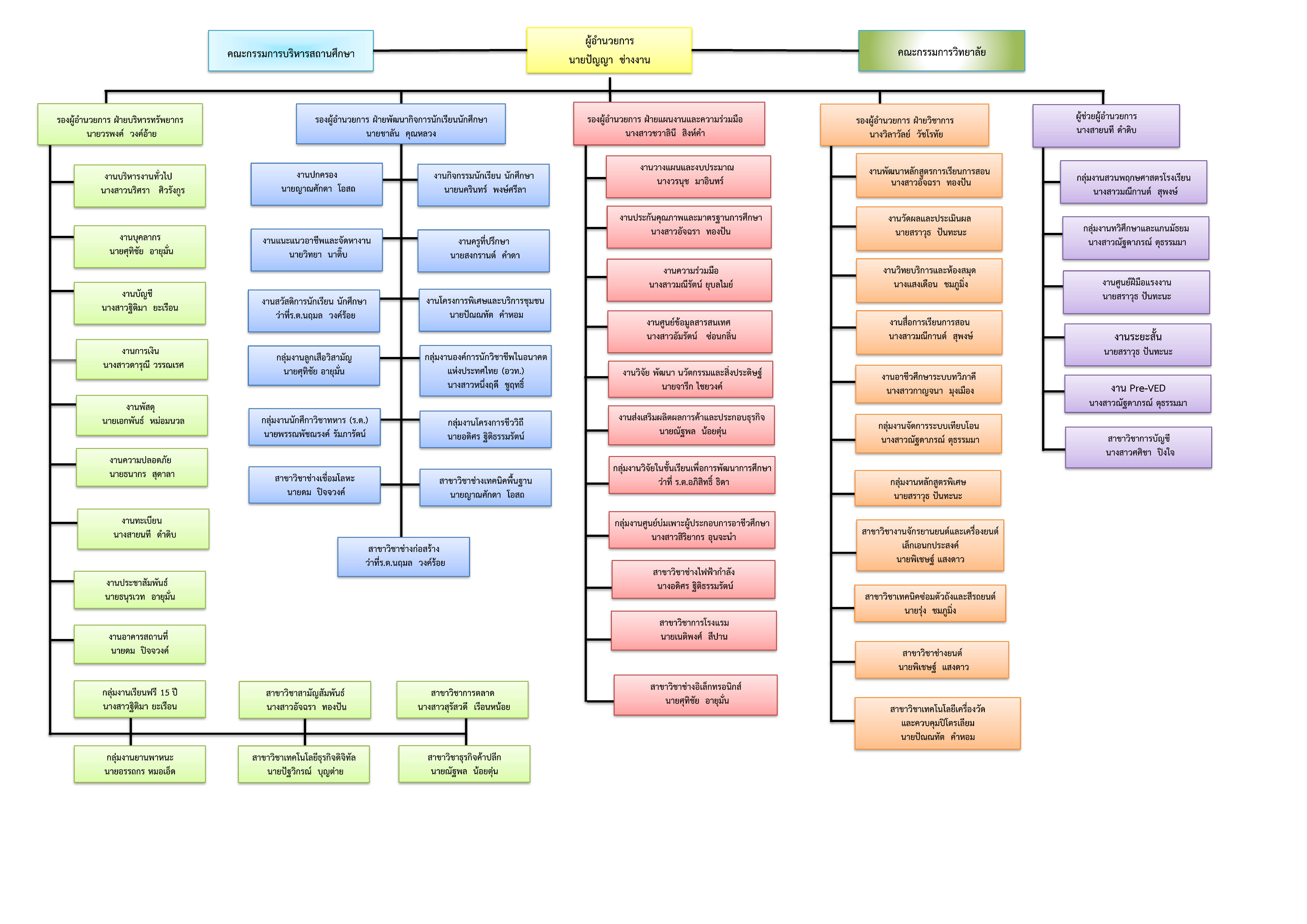
โครงสร้างการบริหาร
กฎหมายที่เกี่ยวข้อง
ระเบียบวิทยาลัยการอาชีพฝาง
นโยบายไม่รับของขวัญ
รางวัลความสำเร็จ
หน่วยงาน
ฝ่ายบริหารทรัพยากร
งานบริหารทั่วไป
งานบุคลากร
งานการเงิน
งานบัญชี
งานทะเบียน
งานประชาสัมพันธ์
งานพัสดุ
งานอาคารสถานที่
กลุ่มงานยานพาหนะ
ฝ่ายแผนงานและความร่วมมือ
งานวางแผนและงบประมาณ
งานศูนย์ข้อมูลสารสนเทศ
งานความร่วมมือ
งานวิจัยพัฒนา นวัตกรรม และสิ่งประดิษฐ์
งานประกันคุณภาพและมาตรฐานการศึกษา
งานส่งเสริมผลิตผลการค้าและประกอบธุรกิจ
กลุ่มงานวิจัยในชั้นเรียนเพื่อพัฒนาการศึกษา
กลุ่มงานศูนย์บ่มเพาะผู้ประกอบการอาชีวศึกษา
ฝ่ายพัฒนากิจการนักศึกษา
งานกิจกรรมนักเรียน นักศึกษา
งานครูที่ปรึกษา
งานปกครอง
งานแนะแนวอาชีพและการจัดหา
งานสวัสดิการนักเรียนนักศึกษา
งานโครงการพิเศษและการบริการชุมชน
กลุ่มงานลูกเสือวิสามัญ
กลุ่มงานนักศึกษาวิชาทหาร
กลุ่มงาน องค์การนักวิชาชีพในอนาคตแห่งประเทศไทย(อวท.)
ฝ่ายวิชาการ
งานพัฒนาหลักสูตรการเรียนการสอน
งานวัดผลและประเมินผล
งานวิทยบริการห้องสมุด
งานอาชีวศึกษาระบบทวิภาคี
งานพัฒนาหลักสูตรเทคโนโลยีหรือสายปฏิบัติการ
งานสื่อการเรียนการสอน
กลุ่มงานสวนพฤษกษศาสตร์โรงเรียน
กลุ่มงานพัฒนาเทคโนโลยีดิจิทัลและนวัตกรรมการเรียนรู้
แผนกวิชา
ประเภทวิชาอุตสาหกรรมดิจิทัลและเทคโนโลยีสารสนเทศ
สาขาวิชาเครือข่ายคอมพิวเตอร์และความปลอดภัย
สาขาวิชาเทคโนโลยีธุรกิจดิจิทัล
ประเภทวิชาอุตสาหกรรม
สาขาวิชาเทคโนโลยีเครื่องมือวัดและควบคุมปิโตรเลียม
สาขาวิชาเทคนิคโลหะ
สาขาวิชาช่างเชื่อมโลหะ
สาขาวิชาช่างก่อสร้าง
สาขาวิชาไฟฟ้า
สาขาวิชาอิเล็กทรอนิกส์
สาขาวิชาช่างไฟฟ้า
สาขาวิชาเทคโนโลยีอุตสาหกรรมตัวถังและสีรถยนต์
สาขาวิชาเทคนิคเครื่องกล
สาขาวิชาตัวถังและสีรถยนต์
สาขาวิชาช่างยนต์
ประเภทวิชาบริหารธุรกิจ
สาขาวิชาการจัดการธุรกิจค้าปลีก
สาขาวิชาธุรกิจค้าปลีก
สาขาวิชาการตลาด
สาขาวิชาการบัญชี
ประเภทวิชาอุตสาหกรรมท่องเที่ยว
สาขาวิชาการโรงแรม
หลักสูตรเดิม
สาขาวิชาธุรกิจค้าปลีกทั่วไป
สาขาวิชาคอมพิวเตอร์ธุรกิจ
สาขาวิชาช่างเทคนิคคอมพิวเตอร์
สาขาวิชาสาขาวิชาช่างซ่อมบำรุง
สาขางานจักรยานยนต์และเครื่องยนต์เล็กอเนกประสงค์
ข่าวสาร
เผยแพร่
แผนพัฒนาสถานศึกษา
แผนปฏิบัติการประจำปี
รายงานการประเมินตนเอง
รายงานการประเมินคุณภาพภายนอก
รายงานแผนปฏิบัติการประจำปี
แบบฟรอม พัสดุ และการเงิน
ITA.2026
ติดต่อเรา
โครงสร้างการบริหาร
วิทยาลัยการอาชีพฝาง